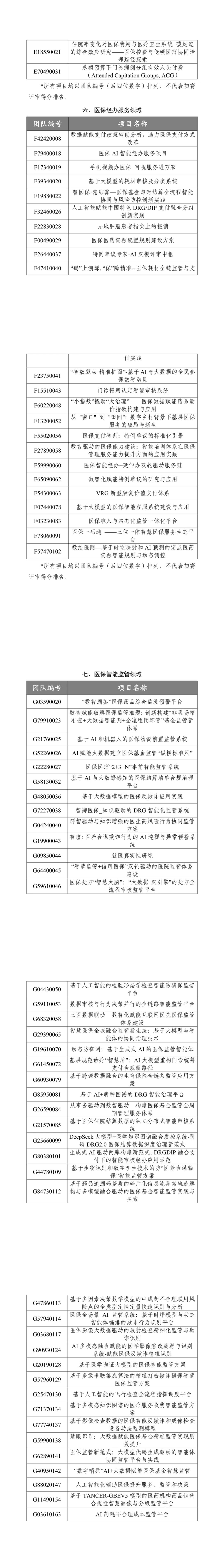
根据2025全国智慧医保大赛公告规定,大赛组办方组织评审专家对735个项目进行初赛评审,对每个领域评审得分排名前25%的项目予以公示,得分一致的均列入,共计180个项目。各领域公示项目数如下:
公示项目如被质疑,经组办方确认质疑属实的,取消参赛资格,且不考虑顺位增补。未受到任何质疑的项目,以及虽被质疑但经组办方确认质疑不属实的项目,均为公示合格项目。所有公示合格项目进入决赛。
现予以公示,公示期为2025年10月1日至10月5日。
公示期间,任何单位或个人对初赛评审结果有异议的,应当以书面形式向大赛组办方提出,并提供必要的证明材料。未提供相应证明材料的,原则上不予受理。
大赛咨询邮箱:ihs@nhsa.gov.cn
大赛联系电话:021-68866367
电话接听时间:9:00-11:30,13:00-17:30



发表评论 取消回复