
近日,上海市医药集中招标采购事务管理所发布《关于公布2024年4月份药品挂网公开议价采购监管品种名单的通知》,按照此前“四同药品”价格治理等等相关文件的要求,上海对4月挂网公开议价未通过公允性评估、重点监控药品幅度靠前且有一定采购金额的品种进行了公布。据梳理,此次发布的名单共涉及20个药品,其中10个药品被纳入重点监控,包括利肺片、肌苷注射液、注射用氨苄西林钠等9个品种;另有10个药品未通过公允性评估,包括肌氨肽苷注射液、注射用胶原酶等9个品种。上海表示公布品种仅作为提醒,部分品种确因成本上涨或有质量疗效优势等原因,涨幅议价;但也有部分品种价格明显高于同类在用品种。上海在通知中提醒各医疗机构应根据市场供需情况以及阳光平台“红黄绿线”议价实时提醒信息合理议价,既保证临床需求,又避免不合理调价,采购质量可靠、价格适宜的药品。


“红黄绿线”机制调整 引入国家监测价
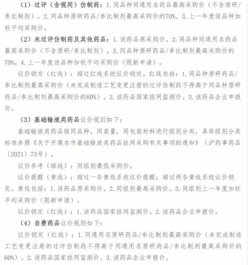
在2022年3月发布的《关于进一步优化本市药品分类挂网全面议价采购有关事项的通知》中,上海已针对不同类型挂网品种设定了不同的“红黄绿线”价格监测预警提示,主要是以同品种原研药品/参比制剂最高采购价、十五省市平均采购价作为“红线”标准。自全国“四同药品”价格治理启动后,上海在3月跟进发布通知,宣布《上海市2023年第二批全面议价药品挂网采购公示》药品不再以十五省市采购价格申投诉作为公布依据,原则上国家挂网监测价作为参照,有国家挂网监测价的药品议价价格不得高于国家监测价,阳光平台将对涨幅较大或价格较高的品种设置议价提醒。5月中旬,上海发布《关于优化本市药品挂网采购机制推动高效办成一件事的通知》,再次明确各类药品的“红黄绿线”议价细则。按照最新通知,同品种最低采购价为议价参考绿线;而触发议价提醒黄线的情形则不止一种,超过一条黄线系统议价提醒;超过两条黄线系统议价锁定。药物分类也不只是按照过评与否、医保目录内外来划定,新的议价规则按照过评(含视同)仿制药、未过评仿制药及其他药品、基础输液类药品、自费药品设定了“红黄绿线”规则,具体来看——

“高价药”面临多省重点监测
除了上海,江苏也是对“红黄”预警应用较为广泛的省份之一,其预警机制几度升级,更新频率方面,预警标记从“每季度初更新一次”调整为“每月更新一次”,今年2月之后,随着挂网流程简化,其预警频次再次增加,仅今年上半年,江苏已先后发布19批预警名单。按照江苏的预警规则,新增挂网价格高于已挂网同品种最高价10倍(含)及以上,触发“红三星”预警,交易资格被暂停,医疗机构原则上不得采购;价格高于已挂网最高价2倍(含)-5倍触发“红一星”预警,价格高于5倍(含)-10倍触发“红二星”预警,相关企业将被约谈,提醒医疗机构谨慎采购;不论预警等级,所有列入价格预警范围的药品都将被重点加强议价和采购监测;江苏医保部门还对采购预警药品数量和金额排名靠前的医疗机构进行约谈并督促整改,情节严重的报同级纪检监察部门。今年年初,湖南也在其《关于开展 2024年度已挂网药品省际价格联动的通知》中明确,本次药品价格联动后,对挂网价格明显偏高的国采联采非中选药品纳入重点监控。同时,本次价格联动不接受企业撤网申请。基于各省多重价格“红线”预警的设定,企业想要上调药品价格也将面临更多压力。
发表评论 取消回复