加大监管力度,强化医疗质量安全隐患排查和问题整改。
01
全国二级以上医院,启动专项整治
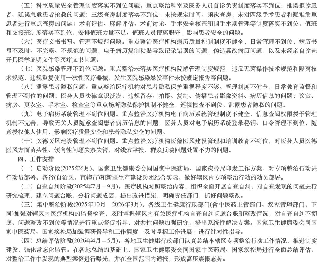
6月20日,国家卫健委发布《关于印发医疗机构医疗质量安全专项整治行动方案的通知》(附文末)。
国家卫生健康委、国家中医药局、国家疾控局决定在全国开展为期1年的医疗质量安全专项整治行动,整治范围包括全国二级以上医疗机构(含医院、专业公共卫生机构,以下简称医疗机构)。
此前,国家卫健委组织开展全面提升医疗质量行动(2023-2025年),但在工作中发现医疗质量安全领域还存在一些突出问题没有得到根本解决,一些制度要求还没有真正落实到位。同时,随着群众医疗服务需求增加、医疗技术水平发展,医疗质量安全管理还面临很多新的问题和挑战。
在全面提升医疗质量行动的最后一年,有关部门决定同步开展医疗机构医疗质量安全专项整治行动,以压实医疗机构主体责任,堵塞风险漏洞,有效提升医疗质量管理水平。
其中,医疗机构主要负责人未落实医疗质量管理第一责任人职责、延误急危患者抢救、伪造篡改病历、未经亲自诊查开具医学证明文件、违规重复使用一次性医疗器械、医疗机构医德医风建设管理和培训教育不到位等行为将被重点整治。
《通知》指出,重点整治科室及医务人员首诊负责制度落实不到位,推诿拒诊患者、延误急危患者抢救的问题;三级查房制度落实不到位,未按规定时间、频次查房,未对四级手术患者和疑难危重患者进行重点查房的问题。
重点整治未落实医疗机构院感管理制度规范,违反无菌操作技术规范和隔离技术规范,违规重复使用一次性医疗器械,发生医院感染暴发事件未按规定报告等问题。
重点整治医疗机构医德医风建设管理和培训教育不到位,对医务人员医德医风方面苗头性、倾向性问题失察失管,对线索举报、群众反映问题处置不力的问题。
时间安排如下:
02
全国医院大检查来了,聚焦这些问题
当前,全国医院端监管力度仍未松动。
6月13日,国家卫健委等14部委发布《关于印发2025年纠正医药购销领域和医疗服务中不正之风工作要点的通知》,其中明确,深化拓展全国医药领域腐败问题集中整治成效,纵深推进开展群众身边不正之风和腐败问题集中整治工作,实施行业不正之风常态化治理,加强医药领域廉政建设。
新一轮纠风工作中,将坚决防止行业不正之风反弹回潮,加强医药卫生领域新型、变异和隐形问题研判预警,紧盯“关键少数”和关键岗位,聚焦药品、高值医用耗材、医用设备、基建和信息化项目招投标、后勤服务等监管重点。
同时,将加强穿透监管。发挥穿透式审计监督优势,加强医药行业专项审计。打通从原材料采购、药品耗材生产、招标采购的监管通路,将监管重点向生产端覆盖。
医院管理方面还提出,要强化医德医风管理。加强医务人员日常教育和引导。对个别医务人员违背医德、败坏医风,损害公共利益、患者权利和行业形象的要“零容忍”,严肃处理。
地方层面,近期多地启动飞行检查。
5月,河南医保局召开全省医保基金飞行检查启动会,会上提出,聚焦定点医疗机构等存在的突出问题深挖细查、盯住不放;坚持大数据筛查先行,靶向确定被检地区、被检对象和疑点问题线索;加强检查后续整改规范,举一反三加强风险排查。
辽宁明确,6-10月底,对全省12市(不包括本溪、铁岭市)开展省级飞检。辽宁省级飞检全面推行“四不两直”检查模式,直插现场开展检查。
检查组从被检市选取7家定点医疗机构、1家医保经办机构以及30-40家零售药店开展现场检查。2025年共组织16组省级飞检,除覆盖12个市以外,沈阳、大连市分别加查一次,检查对象不包括经办机构;省医保局对定点医药机构数量多或基金运行风险高的市,增派飞检队伍。
6月18日、6月20日,陕西及贵州分别发布公告,采购第三方服务参与2025年省级医保基金飞行检查项目。其中明确了今年省级飞行检查的主要内容。
贵州提出,聚焦重点领域,对已下发问题清单开展自查自纠的心内科、骨科、血液透析、医学影像、临床检验、肺癌、麻醉、重症医学9个领域,着重检查自查自纠情况,对肿瘤、口腔、内分泌3个领域,着重检查典型性违法违规问题。
预计接下来,各地检查组将陆续进院,开展新一轮检查工作,更加制度化、规范化、透明化的医院运行规则正在建立起来。
附:
来源:赛柏蓝器械


                
                
                
                
发表评论 取消回复