医疗卫生行业,因其关系着人的生命安危,所以一直以来,都容不得有投机取巧、违法乱纪的事情发生。市场监管,对于遏制不良风气,无疑起到了决定性的作用。 然而,在加大力度,从严处理相关违法案件的同时,近些年来,国家也颁布了一系列涉及“放管服”改革的政策文件,明确规定了初次轻微违法行为可以不予处罚的情形,已经成为一项明确的法律规范。越多越多的地区出台医疗领域初次轻微不予处罚目录,且范围还在不断扩宽。 又一省发文: 这14项医疗违法情形不予处罚 近日,新疆维吾尔自治区卫生健康委制定了《新疆维吾尔自治区卫生健康委不予行政处罚事项清单(2024年版)》(以下简称《清单》),明确了不予行政处罚的情形,本《清单》自2024年8月1日起施行。 《清单》规定了6类管理领域14项违法情形的处理办法,包括传染病防控监督、消毒产品卫生监督、公共场所卫生监督、放射卫生监督、医疗卫生监督、职业卫生监督等方面。 涉及传染病防控监督的6项违法情形 包括:对医疗卫生机构未建立、健全医疗废物管理制度,或者未设置监控部门或者专(兼)职人员的处罚;对医疗机构未对有关人员进行相关法律和专业技术、安全防护以及紧急处理等知识培训的处罚;对医疗机构未对医疗废物进行登记或者未保存登记资料的处罚;对不具备集中处置医疗废物条件的农村医疗卫生机构未按照卫生行政主管部门有关疾病防治的要求处置医疗废物的处罚;对医疗卫生机构工作人员未接受消毒技术培训、掌握消毒知识的处罚;对未依照规定在明显位置标示国务院卫生主管部门规定的生物危险标识和生物安全实验室级别标志的处罚; 放射卫生监督的2项违法情形 包括:对医疗机构未给从事放射工作的人员办理《放射工作人员证》的行为的行政处罚;对医疗机构未对放射诊疗工作人员建立个人剂量、健康档案的行政处罚。 医疗卫生监督的2项违法情形 包括:未按规定办理延续执业注册有效期限的护士在本机构从事诊疗技术规范规定的护理活动的处罚;未制定、实施本机构护士在职培训计划的处罚。 职业卫生监督的2项违法情形 包括:未按照规定制定职业病防治计划和实施方案的;未按照规定建立、健全职业卫生管理制度和操作规程的。 此外,消毒产品卫生监督涉及1项违法情形,即:对经营单位消毒产品的命名、标签、宣传等不符合规定以及生产经营的消毒产品无生产企业卫生许可证或新消毒产品卫生许可批准文件、卫生安全评价不合格或产品卫生质量不符合要求的处罚 公共场所卫生监督涉及1项违法情形,即:公共场所经营者安排未获得有效健康合格证明的从业人员从事直接为顾客服务工作的。 符合本《清单》列明的不予行政处罚情形,不予行政处罚,但要对当事人给予批评教育,加强指导,开展“回头看”,督促其整改。 除新疆维吾尔自治区外,已有多地区出台过“部分情形可不予行政处罚”的通知。 多地“开绿灯”! 一批医疗违规行为“不予处罚”! 其实医疗卫生处罚中,一直有着“轻微不罚、首次不罚、无措不罚”的原则。《行政处罚法》第三十三条就曾明确,以下3大类情形可以“不予行政处罚”: 违法行为轻微并及时改正,没有造成危害后果的,不予行政处罚。 初次违法且危害后果轻微并及时改正的,可以不予行政处罚。 当事人有证据足以证明没有主观过错的,不予行政处罚。 此外,国家也曾多次公布免罚标准与清单,除了2022年《国务院关于取消和调整一批罚款事项的决定》,深化“放管服”外,2021年6月25日,国家医保局印发的《规范医疗保障基金使用监督管理行政处罚裁量权办法》,就提到过7种不予处罚的情况与多项减轻处罚的医保违规情形: 上下滑动查看更多 而到了地方上,这些“不予处罚”的内容则更加丰富具体。 陕西省: 今年3月,陕西省药监局发布《陕西省药品监管领域首次轻微违法行为不予行政处罚清单(试行)》(以下简称《清单》),其中多项涉及基层医疗机构药品违规免罚调整。 其中,对违法情节轻微,不影响药品、医疗器械、化妆品的安全性、有效性的初次违法行为,在符合相关规定情形下,应当不予处罚的行为作出了具体规定。 药品监管领域轻微违法不予处罚清单: 上下滑动查看更多 值得注意的是!免罚规定中,对于“初次违法”的界定范围是指: 当事人五年内在药品、医疗器械或化妆品各自领域内,首次发生违法行为,且未跨领域发生过相同或类似的违法行为。 五年是指从上一个违法行为立案之日起至本次违法行为发生之日满五年,如果上一个违法行为超过追责期限没有受到行政处罚,则从上一个违法行为终了之日至本次违法行为发生之日满五年。 广西省 今年1月,广西壮族自治区市场监管局印发了《广西市场监管领域轻微违法行为依法不予行政处罚事项清单》(2023版),要求相关部门对依法不予行政处罚的事项,通过说服教育、警示告诫、指导约谈等措施,教育、引导、督促当事人依法依规开展相关活动。 四川省 去年11月13日,四川省卫生健康委员会印发关于《四川省卫生健康领域轻微违法行为依法不予行政处罚事项清单(2023年版)》(以下简称《清单》)的通知。 《清单》规定了3类专业8项违法情形的处理办法,包括职业病防治、医疗废物管理、医疗机构护士培训情形。 浙江省 去年9月18日,浙江省卫生健康委发布《<关于在浙江省卫生健康监管领域推行初次轻微违法行为不予处罚的意见>的补充意见》(以下简称《意见》)。 其实,早在2020年浙江就提出全面推行轻微违法行为依法免予处罚清单,通过清单的方式,明确了适用初次轻微违法行为不予处罚的具体事项、法律依据及适用条件。 此次《意见》在前一版基础上,不仅扩展事项范围,还提出市县两级可在前述“不罚清单”基础上,合法合理补充本辖区初次轻微违法行为不予处罚事项清单。 36项12大类,这些细节不容忽视 本次在已发布事项情形总计36项,事项共分12类,涉及医疗废物管理、延续注册、职业卫生管理等。 究竟哪些属于轻微不违法行为?哪些情况会面临罚款?以下18点要重点注意: 上下滑动查看更多
通过对执法部门制定的以上关于初次轻微违法行为不予处罚事项清单的解读,告诉我们这样一个道理,在看似冰冷严肃的法律法规面前,虽然其也有人性化的一面。
湖北省
去年7月4日,湖北省卫健委发布了关于印发《湖北省卫生健康领域轻微违法行为和初次违法行为依法不予行政处罚实施办法》的通知。
湖北省“不予行政处罚”的18项具体情形:
上下滑动查看更多
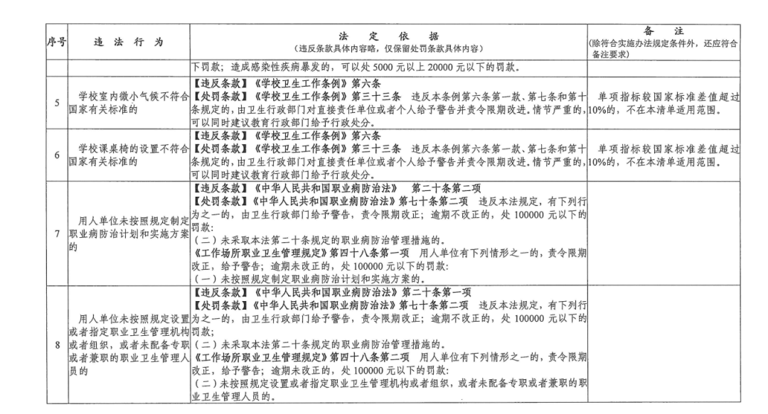
上海市
去年1月9日,上海市卫健委发布了“关于印发《上海市卫生健康领域轻微违法行为依法不予行政处罚清单》的通知”。
通知所附清单共涉及5大事项,包含护士行政处罚事项1项、医疗废物行政处罚事项2项、公共场所行政处罚事项1项、职业健康行政处罚事项1项。
以下是上海市“不予行政处罚”的5项具体情形:
上下滑动查看更多
黑龙江
2022年6月,黑龙江省卫健委发布《全面推行包容审慎监管执法“四张清单”的通知》,其中清单罗列了不予行政处罚事项152项、从轻行政处罚事项239项、减轻行政处罚事项10项、不予实施行政强制措施2项。
并且,清单中的项目并不限制于首次违规,对于第2次、3次等不同程度的违法行为会进行一定程度上的从轻处罚。
上下滑动查看更多
“不罚清单”的实施,既可以为卫生健康领域行政执法提供保障,也能体现当地行政执法“有力度更有温度”,促法律效果与社会效果相统一。
当然,免罚不是免责,处罚可免,教育难逃。即便当事人违法行为可以依法不予行政处罚,但行政机关依旧会对当事人进行教育。
不过,“不予处罚、减轻处罚”的门槛并不高,大多不予处罚的都是没有造成严重危害行为的“不慎违法”,一旦造成恶劣影响,医疗机构的行政处罚还是在所难免。
无论如何,守法经营才是医疗机构永续发展的“正道”。
来 源 / 华医网



发表评论 取消回复