10月31日,监察日报用半个版面的位置,再度将“一次性高值医用耗材重复使用”这一争议了数十年的话题,带回公众的视野!
大批一次性耗材重复使用!
两家医院罚没近千万
2023年8月初,一则涉及中山市医疗安全的舆情在网络上迅速传播,引起了广东省及中山市两级检察院公益诉讼检察部门的高度重视。
2023年9月,中山市检察院对上述线索进行行政公益诉讼立案。通过检察官、卫健、医保部门的调查,确定了网络舆情反映的问题属实。随后,在检察机关的推动下,中山市卫生健康局对涉事医疗机构发出了警告,中山市医疗保障局则责令其退回违规支出的医保基金600万元,并追加罚款300余万元。
截至目前,涉案医疗机构已全额退回医保基金658万余元,加上罚款,总计罚没金额接近千万。
据监察日报报道,案件中涉及的重复使用“一次性”超声刀头多为进口品牌,价格昂贵,单个价格通常在3000元至4000元之间。高昂的价格使一些医疗机构为降低成本,不惜冒险将使用过的超声刀头消毒后重复使用。
如中山市这两家医院同样做法的,其实并不在少数。今年以来,多地医院因“复用”高值一次性医疗器械被卫健部门通报处罚,其中不乏一些大型三甲医院。
多地医院被通报,
医生、耗材代理商双双获刑
9月13日,重庆市永川区卫健委发布通报,指出永川区某人民医院因违规“重复使用一次性医疗器械”而受到警告处罚。
此前,7月29日,枣庄市某医院也因同样原因被通报并处罚。同月,浙江中医药大学附属某医院亦因类似行为,被杭州市拱墅区卫生健康局处以警告及罚款。
年初,咸宁市医保局曝光的典型案例中,通城县人民医院因泌尿外科重复使用一次性医用耗材并重复收费,涉及医保违规金额高达325,920元,被责令整改、退还医保基金并罚款两倍,即651,840元。
此外,南靖县卫健局也于2023年11月13日通报,南靖县医院在2019年至2022年间重复使用一次性等离子刀头和斑马导丝,被处以10万元罚款。
近年来,不仅大型医院因“复用”一次性耗材受罚,更有医务人员和耗材供应商在高额利润的驱使下,冒险重复使用高值耗材敛财,最终面临法律制裁。
如深圳市流花医院案件中,医生何某与经销商刘某为患者重复使用冷冻消融针,非法获利近600万元,最终两人均被判刑并处罚金。
“复用”高值耗材之所以诱人铤而走险,主要在于其高昂价格带来的巨大利润。好在,随着高值耗材纳入集采实现大幅度降价,“重复使用高值一次性医疗器械”这一现象有望得到改善。
然而当前形势下,监管仍是核心。目前,除超声刀头外,一次性等离子刀头、斑马导丝以及介入手术室电生理射频消融术使用的昂贵一次性医疗器械,同样是“复用”的重灾区。
基于此,为遏制此类现象频发,全国多地医院已将“一次性耗材管理”列为“专项巡查整改”重点,并运用大数据技术加强监管,力求提前预防。
专项行动展开,
一次性耗材使用被重点关注
据检察日报报道,对于一次性使用医疗器材被重复使用的情况,中山市检察院根据掌握的情况边办案边研发,探索建立大数据法律监督模型。
通过对“一次性”超声刀头入库出库量、使用手术量、医保结算量等数据比对,发现一次性使用医疗器械被重复使用、违规支出医保基金等相关线索。
下一步,中山市检察院还将协同卫健、医保部门,运用监督模型对全市所有定点医疗机构开展一次性高附加值医用器械违规复用支出医保基金专项监督检查,重点检查一次性使用超声刀头、射频针、斑马导线、冷冻消融针、电刀等复用情况,保护医疗安全和医保基金安全。
无疑,一起案件引发的全市大规模彻查随即展开,对相关医院和代理商而言无疑是一次深刻的警示。
除了中山市,近期多地官方也纷纷表态,启动一次性耗材专项检查,加强使用管理。
11月22日,北京市丰台区政府网发布了《审计局四个方面提升公立医院财务收支审计质量,持续加大医疗卫生健康领域审计力度》,其中也重点强调:
在医疗器械和耗材采购中,要重点审查一次性医疗耗材的购置和使用收费情况,是否建立健全医疗器械采购管理机制,是否存在重复使用、管理混乱等问题。
8月30日,中山市东凤人民医院党委在其通报中指出,已组织多部门对违规重复使用一次性医疗器械进行全面排查,并对违规科室和主任进行了处罚及集体约谈。
同期,中山市古镇人民医院党委、中共宁德市闽东医院委员会在近期发布的巡察整改进展通报中,同样对“医疗器械重复使用安全风险”问题提出了更高的要求。
官方明令禁止,为何屡禁不止
原是巨大经济利益“煽动”!
官方明确:一次性耗材不允许重复使用
官方表态
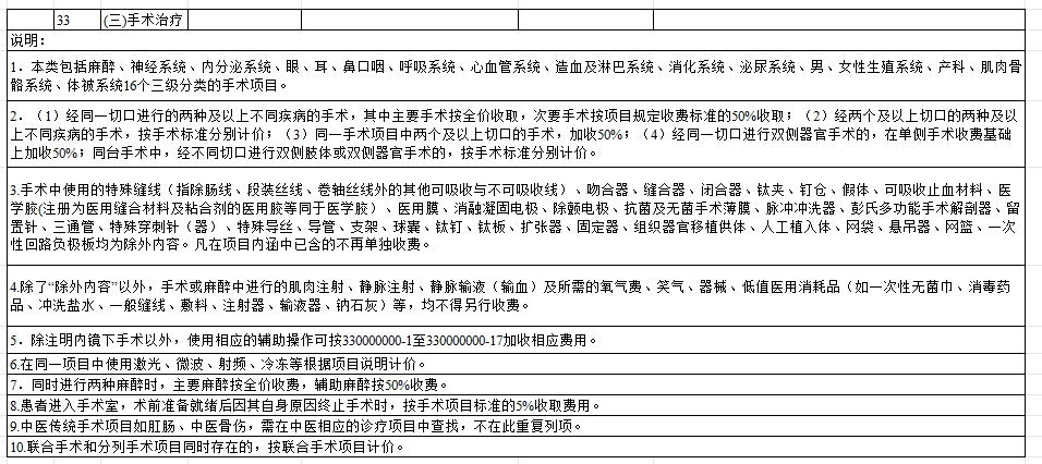
如何判断耗材是否能收费
一次性耗材重复使用违规的核心是参与了重复收费,那么如何判断耗材是否能收费呢?
一次性医用耗材复用问题,在医疗界已争议多年。但无论支持与否,从医疗安全的角度出发,患者的生命安全始终至上,不论是医疗机构,还是医师、耗材代理商,遵守医疗规范与伦理原则是底线。



发表评论 取消回复