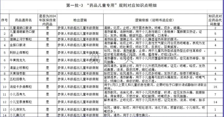
近日,国家医保局面向社会公开发布第一批医保基金智能监管规则和知识点。首批受影响的药品名单出炉,数量多达上万个。 上万个药品被重点“锁定” 5月23日,国家医保局发布第一批智能监管“两库”规则和知识点的公告。根据公告内容,此次发布的规则,聚焦在“药品区分性别使用”“医疗服务项目区分性别使用”“药品儿童专用”“药品限儿童使用”“医疗服务项目儿童专用”等5类场景,覆盖11290条明细知识点。 发布的规则看起来简单,主要是性别区分使用和儿童专用,但涉及的药品数量颇多,多达10870个。其中,和药品性别区分使用相关的药品有6472个,儿童专用药4370个、仅限于儿童使用的药品有28个。 所谓“两库”,是指知识库和规则库。其中,“知识库”指的是医疗保障基金智能审核和监控所需知识和依据的集合,是判断医疗服务行为是否合法合规合理的主要客观依据。“规则库”是基于知识库判断监管对象相关行为合法合规合理性的逻辑、参数指标、参考阈值以及判断等级等的集合,对监管对象是否存在或疑似违法违规行为起到筛查和提示作用。 “两库”公开和事前提醒,是为了让定点医药机构主动合规。国家医保局把一些医保政策中明确的规则和要求、一些实践中定点医药机构容易出现的问题,内置到智能监管子系统的事前提醒模块。医务人员开处方时,一旦系统发现违规行为就会发出提示,把问题解决在萌芽阶段,在向经办机构传送结算单据前也可以进行预审和自查。 同时,定点医药机构还可利用公开的智能监管规则和知识点开展自查自纠,对已完成医保结算的费用进行自主筛查,发现违规问题后及时进行整改。 尽管规则目前主要是规范医疗机构服务行为等,但定点药店同样也受影响,主要体现在以下方面: 售药合理性监管强化:例如,明确某些药品仅限男性或女性使用(如激素类药物),若药店违规向非适用性别患者出售,可能被系统标记为异常。 儿童用药限制严格化:知识库中细化了儿童专用药品的适用范围,若使用成人医保卡购买儿童用药,或未严格执行儿童限用药品的年龄限制,可能被认定为违规。 而一些存在跨性别使用的特殊药物(涉及药品38种),医保局也单列出来,表示暂不纳入“药品区分性别使用限定”的知识点。如盐酸坦索罗辛缓释胶囊说明书“用于前列腺增生症引起的排尿障碍”,一般应限定男性使用。但在临床使用上,部分女性患者用此药品改善症状,促排石。 从“人查”到“数管” 对于公开发布的“两库”规则和知识点,医保局要求各省级医保部门及时根据最新知识点明细及代码对省级医保信息平台智能监管子系统“两库”进行动态更新。 依托医保信息平台建设事前提醒模块,允许所有定点医药机构免费接入、调用。定点医药机构可以将智能监管“两库”置于本机构智能提醒等信息化系统中,或对接医保部门智能监管系统事前提醒功能模块,将不合规的行为消除在“萌芽”阶段。 早在2023年国家就提出了智能监管。2023年9月,国家医保局发布《关于进一步深入推进医疗保障基金智能审核和监控工作的通知》,明确到2023年底前全部统筹地区上线智能监管子系统,初步实现全国智能监控“一张网”。《通知》还提出2025年底目标,基本建立规范化、科学化、常态化的智能审核和监控体系,形成日常审核与现场核查、大数据分析、全场景智能监控等多种方式的常态化监管体系。 今年4月25日,国家医保局下发《关于开展智能监管改革试点的通知》,提出推动国家医保局的“两库”在定点医药机构自建事前提醒系统中落地应用,实现监管关口前移,从源头上减少医保基金违法违规行为。通知还要求,每省报送改革试点地区3个、试点单位10家(8家医院、2家药店),试点改革地区二级以上医院覆盖率要超过50%,并逐年提高。 而此次“两库”发布正是改革试点政策的其中一项落地举措。 未来更多药品被纳入 当前“两库”公布的仅仅是第一批,未来还将会有更多药品被纳入进来。国家医保局表示,将分批次推进“两库”规则和知识点的征求意见,并逐步向社会公布。持续跟进“两库”在省级医保平台和定点医药机构落地应用情况。同时,积极开展智能监管改革试点,及时进行总结推广。 随着医保智能监管系统全面应用,标志着医保监管从“事后抽查”向“事前预警、事中干预”转型。药店需精准把握政策边界,规避性别限制或年龄限制引发的违规风险。对此,药店人可从以下几方面入手。 建立药品多维分类台账,对涉及性别限制(如激素类药物)、儿童专用药等药品进行醒目标注,可采用“红黄蓝”三色区分限制等级。 执行双人核验制度,共同核对购药人身份信息、医保凭证与药品适应症的匹配性,重点防范跨性别用药等高风险行为。条件允许的话,部署AI辅助工具,利用智能审方软件自动校验药品与患者性别、年龄的匹配度,减少人为失误。 定期更新属地化医保规则,尤其异地结算标准。对于异地结算药品,及时更新参保地医保目录差异信息,可在结算系统植入智能提醒模块,自动拦截不符合参保地支付政策的交易。 后台数据治理,排查系统中遗留的不规范记录(如性别、年龄信息缺失或错乱),避免系统误判。 强化人员培训,提升合规意识。将“两库”规则转化为内部流程,对政策变化和“两库”规则进行重点培训,避免因知识盲区违规。同时,对于顾客质疑或不解的情况,提供有效话术,比如出示国家医保局政策文件,同步推荐符合条件的替代药品,或推荐共济账户、现金支付等其他支付方式,避免医保账户冻结风险。 来源 | 米内网



发表评论 取消回复