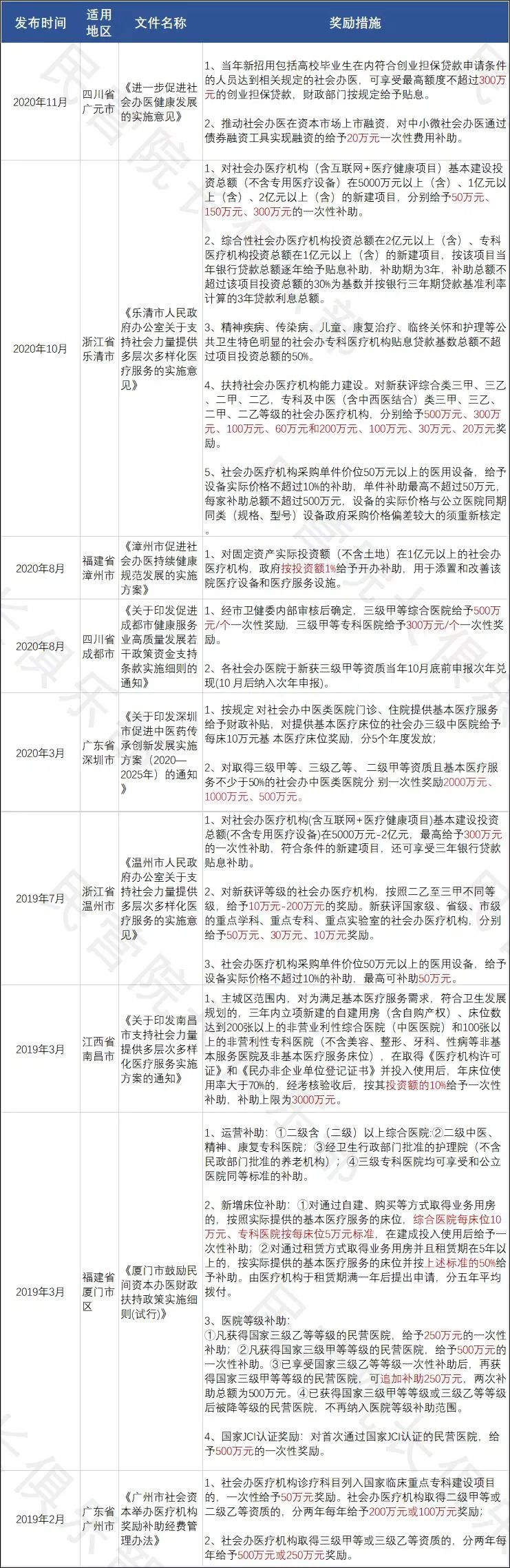
又一家大型社会办医院 获评“三级” 又有民营医院获评“三级”了! 近日,“益佰制药”发布一则消息称,3月15日,德阳市卫生健康委员会下发了《关于同意将德阳肿瘤医院设置为三级肿瘤医院的批复》,明确益佰制药旗下德阳肿瘤医院通过了国家三级肿瘤医院的设置评价,正式获批成为为三级肿瘤医院。 据介绍,贵州益佰制药股份有限公司是一家集新型药品的研究、开发、生产和销售为一体的高新技术企业。该公司创建于1995年,2004年上市,旗下投资有绵阳富临医院、辽阳中奥医院、德阳肿瘤医院等多家医院。 在德阳肿瘤医院获评三级之前,益佰制药全资子公司“绵阳富临医院”就已经获得了三级乙等综合医院评审。在诸多“药企办医”案例中,益佰制药可以算得上是比较成功的那一个。 这次获评三级的德阳肿瘤医院,据资料显示,该院建院于2013年,2021年由益佰制药收购70%股权。医院现开放床位500多张,有员工510余名,医技人员440余名。 德阳肿瘤医院成为益佰制药的子公司后,在总部的支持下,引进了德阳首台了Elekta Infinity直线加速器优化肿瘤放疗。由于益佰制药在医药工业板块先后布局注射用洛铂、艾迪注射液、复方斑蝥胶囊、艾愈胶囊等抗肿瘤类品种,所以也寄希望德阳肿瘤医院能将公司产品在临床上发挥更大的作用。 引进先进的放疗设备优化肿瘤治疗,以及临床应用母公司抗肿瘤类药品减轻药品购置压力等,或许就是推动德阳肿瘤医院竞争力提升的因素之一。 多家民营医院获评“三级” 它们是怎样实现高质量发展的? 事实上,近几年不少民营医院都成功获评“三级”。 2024年1月,福建省卫生健康委员会发文,床位设置515张的福建霞浦福宁医院正式被确认为三级综合医院,这是宁德市首家三级民营医院。 据悉,霞浦福宁医院这几年在发展中不断壮大,与福建省立医院、福建医科大学附属第一医院、福建省妇幼保健院、闽东医院等建立了紧密型医疗联合体。通过与这些大型公立医院的合作,获得了医疗技术和服务水平上提升。 2022年11月,江苏省卫健委公布了2021年三级医院评审结果,南京明基医院顺利通过评审,正式成为三级甲等综合医院。 作为明基在中国大陆的第一家大型医院,该院定位明确,致力于为南京及周边地区的民众提供高品质的医疗服务。该院还以优质医疗服务为基础,提出了10年发展战略,致力于建设集医疗服务、生物科技研发、转化医学研究为一体的明基医疗中心。 2021年2月,四川成都公示了该省2020年医院等级评审的结果,通过等级评审的医疗机构名单中,被评为三甲、三乙民营医院占到了13家,四川友谊医院就是其中一家。 “2021年四川社会办医发展论坛”上四川友谊医院分享了医院成功晋级三甲、实现高质量发展的3个关键点:规范、创新、服务。 规范方面,友谊医院成立了医疗器械临床使用管理委员会,并制定印发了医疗器械临床使用管理办法实施方案;成立医院信用管理办公室,督促落实民营医院管理年活动方案。 创新方面,友谊医院建设了新的信息系统。将打造基于物联网设备、大数据、云计算等技术手段,打通人(医护人员、患者、家属)、物(设备、药品、耗材)和流程(业务、管理),实现医务人员、药品、医疗器械互联互通,进而推进医院信息化、智慧化升级,为患者提供更便捷的服务。并定期每周星期一下午,组织专家会合肿瘤科放疗医生团队组成多学科会诊(MDT),给疑难危重患者提供正规、系统、有效和经济的治疗方案。 服务方面,友谊医院坚持对病人入院、住院和出院三个时段的随访工作,每月对门急诊、住院和手术病人进行了满意度调查。并绕优质护理服务,开展免费在线咨询服务;为缓解护理人员压力,护理部开展关爱护士身心活动等。 这些三级民营医院的成功表明,在适当的政策环境和市场条件下,民营医院完全有可能通过自身的努力和发展成为高水平的医疗机构。他们通过引进先进的医疗设备和技术、培养高素质的医疗人才、优化服务流程等方式不断提高医疗技术和服务水平,满足了群众日益增长的医疗服务需求。 除了医院自身的努力外,近几年也有不少省市地区也发布了“民营医院升等给予一次性奖励”的相关政策。 滑动查看相关激励政策: 2022年印发的《四川省“十四五”医疗卫生服务体系规划》中,明确计划每100万—200万人口设置1—2个市办三级综合性医院,还对2023年度新获三级甲等资质的民营综合医院、民营专科医院,给予300万至500万元的一次性奖励。 更早些时候,也有广西、广东、浙江、福建等地发布过相关奖励政策: 民营医院会追求“等级”,一方面是因为等级评审是医院自身发展、强化医院内涵建设的重要抓手,它为医院学科建设、项目开设提供了比较明确的指标;另一方面,等级评审是也对医院运营质量的一种认可,获得三甲资格的医院,相对而言也能吸引到更多患者。 由于起步晚,而今在我国医院等级评审的赛道上,民营医院一直被公立医院远远甩在身后,不少处于“未定级”状态。 虽然民营医院高质量发展,评级不是唯一路径,但评审和相关政策激励,也确实在一定程度上为民营医院提升质量起到了促进作用,也给予了民营医院升等更多的机会。 不过也有业内人士反映,目前实行的医院等级评审标准更适用于公立医院,在科研、职称评估、信息化建设等一些方面还不完全适用于民营医院。 希望未来能有针对民营医院在所有制、人事、科研等方面的特殊性,制定相应的评审指标;不仅仅是鼓励民营医院规模化发展,也要顾及中小医院,建立起更加完善的分级转诊制度。



发表评论 取消回复