各省、自治区、直辖市及新疆生产建设兵团卫生健康委:
为贯彻落实《医疗质量管理办法》《医疗质量安全核心制度要点》等文件要求,进一步加强医疗质量管理,保障医疗质量安全,我委制定了《医疗质量安全核心制度落实情况监测指标(2025年版)》。现印发给你们,供各级卫生健康行政部门和医疗机构在医疗质量安全管理工作中使用。
国家卫生健康委办公厅
2025年5月29日
(信息公开形式:主动公开)
相关链接:
《医疗质量安全核心制度落实情况监测指标(2025年版)》解读
一、制定医疗质量安全核心制度落实情况监测指标的目的
医疗质量直接关系到人民群众的健康权益和对医疗服务的切身感受。持续改进质量,保障医疗安全,是卫生健康事业改革和发展的重要内容和基础。2016年,我委以部门规章形式颁布施行《医疗质量管理办法》,通过顶层制度设计,进一步建立健全医疗质量管理制度机制,明确了医疗质量管理各项要求,提高了医疗质量管理工作的制度化水平。2018年,我委印发《医疗质量安全核心制度要点》,明确了各项核心制度的定义、内涵,并对每项核心制度实施的基本原则和关键环节提出了要求,为各级各类医疗机构制订和执行本机构核心制度提供了基本遵循。
为进一步提高医疗质量安全管理的精细化水平和医疗质量安全核心制度的可操作性,我委针对医疗质量安全核心制度落实过程中的重点、难点问题和关键环节,制定了《医疗质量安全核心制度落实情况监测指标(2025年版)》(以下简称《监测指标》)。《监测指标》旨在为各级卫生健康行政部门、医疗机构加强医疗质量安全管理提供有力抓手和有效管理工具,指导各地卫生健康行政部门和各医疗机构做好量化监测,促进有关核心制度切实落实到位;同时,帮助有关地方和医疗机构及时掌握本辖区、本机构医疗质量安全核心制度落实情况,推进医疗质量安全的持续改进工作。
二、《监测指标》的主要内容
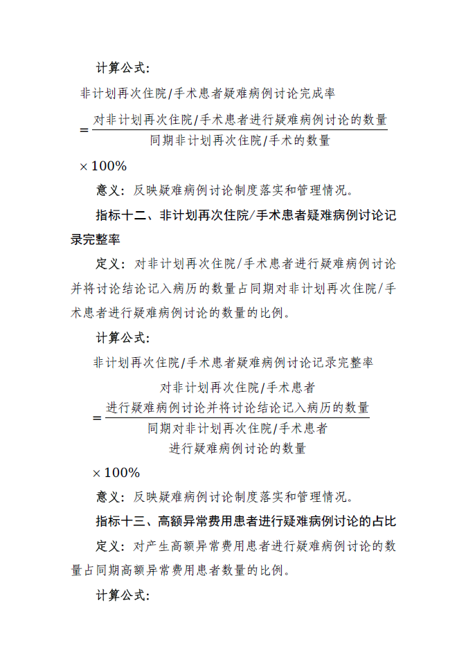
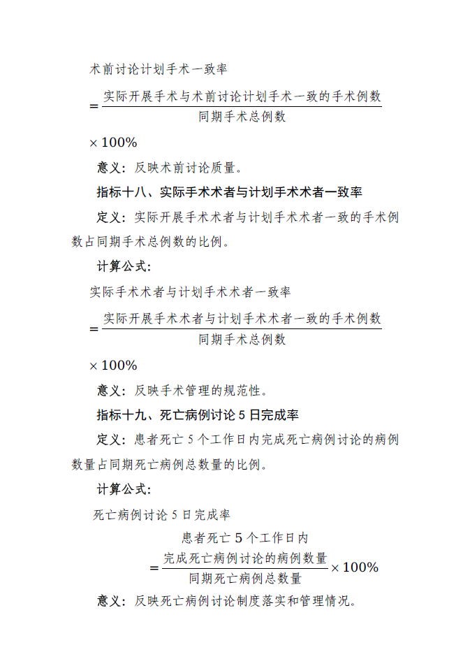
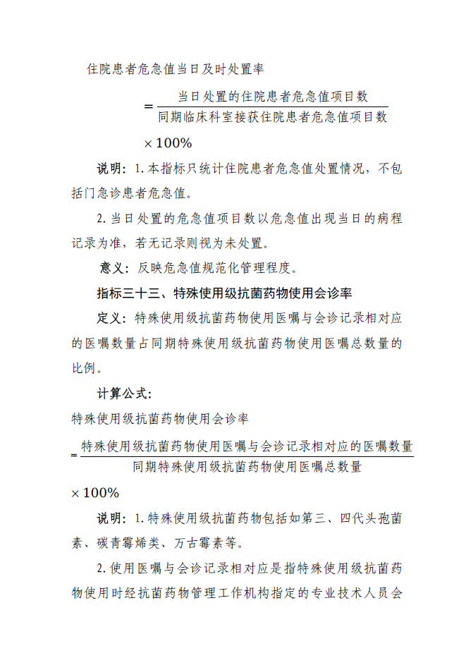
《监测指标》主要内容涵盖首诊负责制度、三级查房制度、会诊制度、分级护理制度、值班和交接班制度、疑难病例讨论制度、急危重患者抢救制度、术前讨论制度、死亡病例讨论制度、查对制度、手术安全核查制度、手术分级管理制度、新技术和新项目准入制度、危急值报告制度、抗菌药物分级管理制度和临床用血审核制度等医疗质量安全核心制度,重点聚焦有关核心制度实施的基本原则和关键环节,在充分考虑科学性、可操作性的基础上提出量化监测指标。《监测指标》主要包括在落实有关核心制度过程中涉及的医疗机构管理情况、诊疗行为规范情况和诊疗质量安全情况等3个方面。
三、如何应用《监测指标》
各医疗机构要落实本机构医疗质量安全管理的主体责任,将《监测指标》作为提升医疗质量安全管理水平的重要管理工具,结合本机构实际,建立健全《监测指标》应用的工作机制、管理制度和实施路径。同时加强宣贯培训,做好监测情况的收集、分析、反馈,提出改进措施并抓好落实。
各级卫生健康行政部门要将《监测指标》作为重要抓手融入医疗质量安全管理工作,推动建立健全监测体系,加强培训指导,有序推进医疗质量安全核心制度落实情况监测工作。推动监测指标监测工作与全面提升医疗质量行动等专项行动相结合,与日常监管相结合。通过对辖区内医疗机构《监测指标》监测结果及变化情况的对比分析,坚持目标导向、问题导向,指导有关医疗机构强化医疗质量安全管理,补齐短板弱项,持续提升医疗质量安全水平。
《医疗质量安全核心制度落实情况监测指标(2025年版)》



发表评论 取消回复