国家医保局的价格治理已经向医疗服务价格,以及藏在其背后的检查检验设备耗材出手。

近日,国家医疗保障局发布《关于开展医疗服务价格规范治理(第二批)的通知》(下称《通知》,全文附文末)。


第二批价格治理对象都是肿瘤标志物的检验项目。具体包含了糖类抗原测定、癌胚抗原测定、甲胎蛋白测定等10个检验项目,与安徽省近期牵头的27省集采中肿标项目重合。



《通知》要求各地医保局以单项价格全国中位价、平均价或第一价区低价作为预期目标价,将上述检验项目价格下调至预期目标附近,上下浮动不超过10%,并在本年11月30日前发文落实第二批价格规范治理工作。

不到一个月时间,国家医保局已经开展两批价格规范通知。地区间价格差异大、采购成本差异大、费用占比高、服务量易诱导的检验检查项目成为重点治理对象。

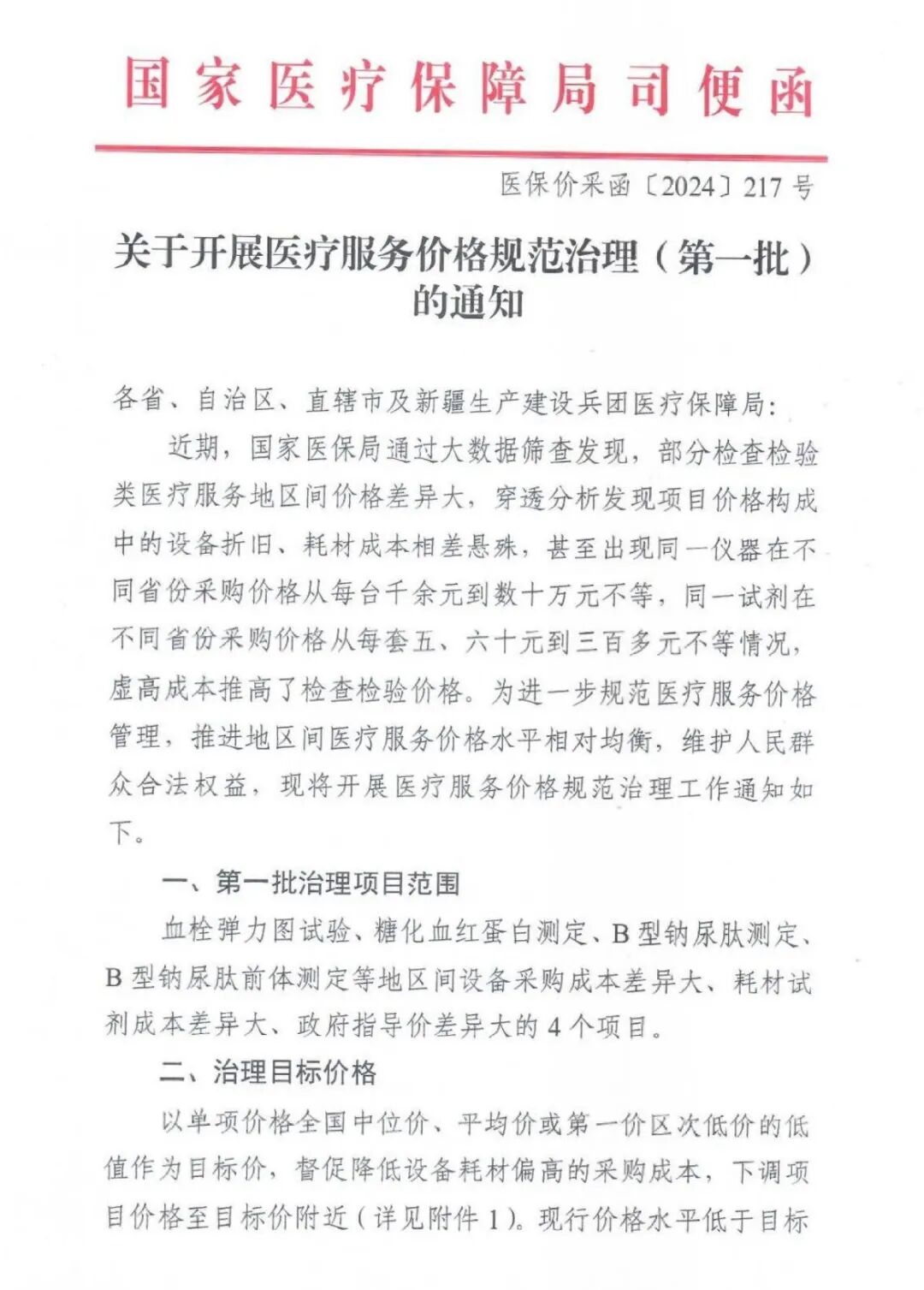
《关于开展医疗服务价格规范治理(第一批)的通知》(全文附文末)公布后,各省陆续下调了包括血栓弹力图试验、糖化血红蛋白测定等4类医疗服务项目的价格,最高降幅达到70%。

在第一批的通知中,国家医保局表示,通过大数据筛查发现,部分检查检验类医疗服务的地区间价格差异很大。在第一批治理的4项检测项目中,血栓弹力图试验在贵州的价格为100元,在辽宁则高达360元;糖化血红蛋白测定在云南10元,在甘肃则为88元。

而从采购成本来看,同一仪器在不同省份采购价格从每台千余元到数十万元不等,同一试剂在不同省份采购价格从每套五六十元到三百多元不等。

由此,国家医保局判断,是虚高成本推高了检查检验价格,有压缩的空间。从调整幅度来看,4个项目的降价幅度非常大,尤其是糖化血红蛋白,部分省份最高降幅达70%。

尤为重要的是,《关于开展医疗服务价格规范治理(第二批)的通知》强调,“要密切关注价格规范治理后服务量和总费用的变化,防范同类可替代项目激增,防止设备耗材迭代后以新增项目等形式变相回潮”。


调减检查化验占比  提高医务性收入


在医疗服务价格改革的过程中,检查检验等物耗为主的服务项目价格呈现较大幅度的下调趋势。

从我国公立医院高质量发展和医疗服务价格改革的角度看,检验检查等物耗为主的项目费用均属于“调减”范畴。

为了控制医疗费用的过快增长和医保基金的不合理使用,我国曾推行“耗占比”“检占比”考核,但“一刀切”的方式一定程度上限制了新技术的应用。

2019年1月,国务院办公厅发布《关于加强三级公立医院绩效考核工作的意见》,不再考核“医学检验检查收入占比”。

与此同时,DRG/DIP改革成为新的约束条件。在医保支付改革的影响下,检验检查已成为医院的成本项,而伴随带量集中采购的推行,耗材采购成本也在下降。

但检验的收入比例仍在增高。根据卫生统计年鉴的数据,2021年我国公立医院检验收入达4093亿元,检验收入占总收入比例由2015年的10.7%提升至2021年的11.6%。

医保监管的过程中也发现,部分检验项目存在滥用。

今年8月,国家医保局对2023年以来部分定点医疗机构实施“糖化血红蛋白”检测的情况进行筛查和分析。截至目前,各地医保局已追回医保基金近6000万元,约谈定点医疗机构5183家次。

面对集采、“价改”导致的医疗收入下降,部分医院可能通过加大检查量或使用同类可替代项目来弥补“单价”的损失。

例如,既往的医保飞检和专项检查中发现,部分医院存在以“肿瘤十三项”“肿瘤十项”等组套形式,违规打包收取肿瘤相关抗原类检测费用的情况;再如,冠脉支架集采后,一些医疗机构更倾向于使用价格相对较高的球囊来弥补收入的减少。

我国医疗服务价格改革一直遵循的是“有升有降”的原则,对于一些价格长期处于低位,但技术劳务价值高的项目进行调高,例如门急诊诊查、手术、护理、中医等,而不少服务量较大、以物耗为主的检查检验类项目费用,都出现了明显下降。

公立医院高质量发展的目标,要求每家医院的医务性收入(诊查+护理+手术治疗)占比达到60%。

作为我国医改的前沿阵地,三明今年9月发布的《深化医药卫生体制改革行动方案》提出,到2027年,全市二级及以上公立医院医疗服务收入、药品耗材收入、检查化验收入比基本达到5∶3∶2。

据悉,三明市2023年的医务性收入占比已经达到46%。




附:《关于开展医疗服务价格规范治理(第二批)的通知》、《关于开展医疗服务价格规范治理(第一批)的通知》
















图文来源:国家医保局

点赞(0)

评论列表 共有 0 条评论

暂无评论

微信公众账号

微信扫一扫加关注

发表
评论
返回
顶部